|
2025年9月份保健按摩师职业技能等级考试报名中~
|
| 发表时间:2025-08-28
字体:【大中小】
|
|
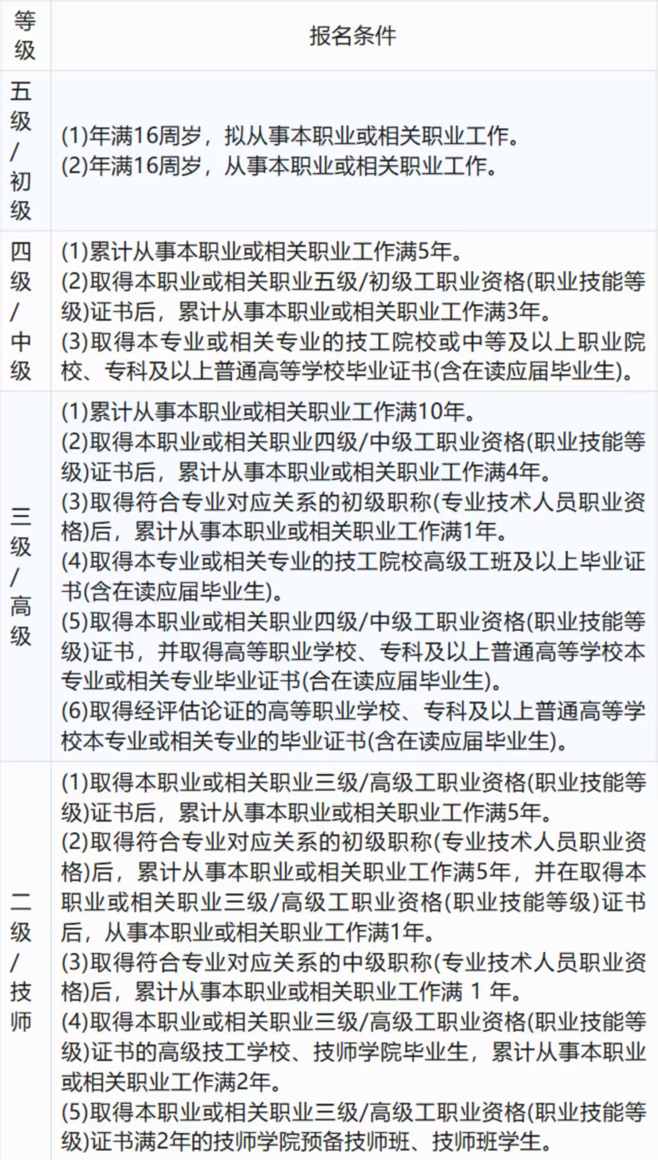
河南中医药大学职业技能评价中心拟定于2025年9月14日进行保健按摩师的职业等级考试,有满足认定条件的个人及单位可进行报名。
从事上述职业(工种)并符合申报条件,且自愿申请参加职业技能等级认定的从业人员、普通高等院校、职业技术学院相关及相近专业的应届毕业生。

理论知识考试+实操考试(五级/初级、四级/中级、三级/高级) 理论知论考试+实操考试+综合评审(二级/技师) 成绩实行100分制,各项皆达60分(含)以上者为合格。 报考人员完成考试报名、资格审查、缴费等程序,方为报考成功。 报考人员需对提交的报考信息与材料的真实性、有效性负责。如提交虚假信息、虚假材料的,一经发现,按相关规定处理,取消报考资格。已参加考试且成绩合格的,取消成绩,不予发放职业技能等级证书。已取得相应证书的,宣布证书无效!撤回证书,并删除其在人力资源和社会保障部门职业技能等级证书网上的信息,并将其违规违纪情况计入考生诚信档案。保健按摩师(脊柱按摩师)、健康管理师、公共营养师、药物制剂工、医药商品购销员共计5个职业。有相关需求的社会从业人员、企业、培训机构、以及有技能等级证书认定需要的单位,均可联系我们进行沟通洽谈,开展合作。地址:河南省郑州市金水路1号河南中医药大学东明校区乘坐市内公交2号、26路、37路、58路、64路、105路
|
|
|
| 上一篇:秒缓咽痛!少商+喉灵,专治咽喉肿痛呼吸不畅
|
| 下一篇:全村都反对,她为啥偏要种?《生万物》里的丹参到底有啥魅力
|